新闻动态

  • 轴振动监测仪传感器特性试验和安装

    在安装工作中,传感器在安装之前首先将探头和前置放大器进行组合试验,试验的目的有两点,一是寻找最佳动态工作点,二是根据动态工作点确定静态安装间距所对应的电压值。为实现上述目的必须进行动态和静态试验, 绘制出动态特性曲线和静态的特性曲线, 最终找到在静止状态下初始安装间距。

    2025-01-13 华体会体育在线注册,华体会体育(中国)

  • 离心机温度探头故障原因分析

    故障经过7月10日凌晨 3:34 左右,离心机紧急停车,联锁停车信号显示 T00(TAZH33)高高联锁,初步判断为离心机进料端浮环温度超高联锁动作停车。3:40 仪表车间技术人员和工艺生产人员对系统全面检查分析,确认离心机其他测量参数正常,系进料端浮环温度T00信号误动作。检查现场接线盒 X52 内接线端子,发现电缆 线锥压接不牢,存在施工质量问题,将线锥取消并重新接线,观察 T00 温度稳定后,机组具备开车条件。4:18 离心机自动启动,机组运行平稳,具备生产条件,工艺对系统进料。7月16日8:30 聚乙烯车间安排 计划停车,打开离心机壳体检查 A 线离心机温度探头,发现T00、T01探头引线多处被压损,仪表车间对温度探头重新加工引线,安装后温度无明 显波动。

    2024-08-28 华体会体育在线注册,华体会体育(中国)

  • 汽机轴隙探头拆装要点知识分享

    汽机轴隙探头拆装要点知识分享

    2023-05-30 华体会体育在线注册,华体会体育(中国)

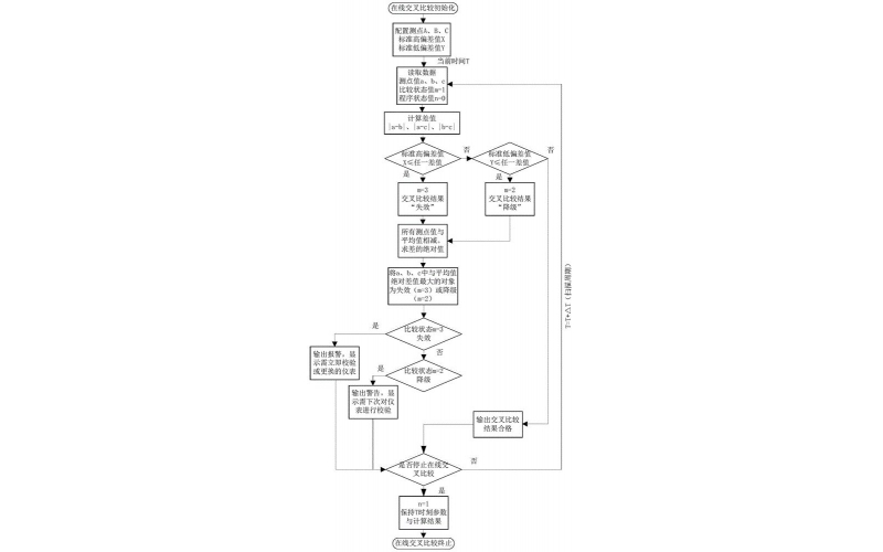
  • 从冗余仪表交叉比较说说仪表的预测性维护

    从冗余仪表交叉比较说说仪表的预测性维护

    2022-12-26 华体会体育在线注册,华体会体育(中国)

  • 氨氮分析仪检修规程及相关使用知识介绍

    KWZK-AD80系列氨氮分析仪检修规程及相关使用知识介绍

    2022-05-24 华体会体育在线注册,华体会体育(中国)自控

  • 工业PH计检修规程及安装使用知识分享

    工作原理及组成: XKG-5H系列工业PH计能测量水溶液中氢离子的浓度,是用来检测溶液酸碱度的常用仪器。PH计是由传感器组件(测量电极、参比电极和温度电极)、二次仪表和专用电缆组成。

    2022-05-16 华体会体育在线注册,华体会体育(中国)自控

  • 机械工程师应懂的仪控知识

    机械工程师应懂的仪控知识

    2022-04-08 华体会体育在线注册,华体会体育(中国)

上一页1下一页 转至第
首页
产品
新闻
联系